现状透视:我国智库人力资源配置特征
人力资源是智库的核心资本,决定人力资本效益最大化的关键是其配置结构与运用机制。“中国智库索引(CTTI)”是由南京大学中国智库研究与评价中心和光明日报智库研究与发布中心联合开发的在线智库数据库,目前通过遴选收录了我国约500家智库信息。本文选取CTTI中人员数据填写完整的16家社会智库、11家社科院智库及33家985高校智库作为样本,从以下角度对其人力资源现状进行分析:
智库规模与所处发展阶段。规模方面,本文依据国际上划分大、中、小三种类型智库规模的标准,将样本智库的人员总数分为三个区间,发现42%的智库人员总数达100人以上,58%的智库人员总数介于10至100人之间。其中,社科院智库的规模全部在100人以上,社会智库和高校智库的规模则以10—100人为主。就智库的发展阶段而言,国外智库学者将“是否拥有10位全职研究员”作为第一阶段智库向第二阶段智库转型的分水岭。样本智库全职研究员数量显示,83%的智库已处于发展的第二阶段,拥有10名以上(含10名)全职研究员,处于此阶段的智库必须实行经营管理的变革才能迈向更高层次的发展。
智库的全职人员与兼职人员比例。由表1可知,55%的智库拥有的全职人员数多于兼职人员数,45%的智库全职人员少于兼职人员。后者主要为社会智库和高校智库,这两类智库中全职人员的平均比例皆为45%;而社科院智库的全职人数最多,平均比例达90%。由此可知,在社会智库和高校智库中,兼职人员占据多数,这种“小机构、大网络”“小核心、大外围”的建设思路固然可取,但前提是智库必须拥有一个长期稳定的核心团队,实现实体化运作;过于依赖外部专家或兼职人员则易形成不稳定结构,无法凝聚一支完全属于智库的核心团队,不利于智库自身的长期稳定可持续发展。
![]() |
| 表1:智库全职人员/兼职人员比例分布表 |
智库研究人员与行政人员比例。智库行政人员是指除研究员以外的,负责各项管理、日常运作、传播及辅助工作的人员。在67%的样本智库中,行政人员数量不及研究人员数量的1/4,这部分智库仍然以社会智库和高校智库为主,而社科院智库的行政人员与研究人员数量之比集中在0.25—0.5。进一步计算可见,样本智库研究员的平均人数占总人数3/4以上,行政人员仅占少数。与之相比,美国一些排名靠前的智库,其人员构成呈现不同的比例,如布鲁金斯学会的研究人员和非研究人员各占一半,传统基金会中研究人员仅占总人数的1/4,胡佛研究所常驻研究员与辅助人员的比例为1:1。就我国智库而言,随着业务拓展与发展深化,行政人员处理的事务越来越多样化,工作量也会随之增加,目前这种普遍侧重研究人员、对辅助和行政人员重视不足的配置模式不尽合理。
智库人员的年龄分布、学位结构与职称结构。据样本智库相关数据显示:三类智库50岁以下员工平均人数比都远高于50岁以上人数比,智库人员以中青年为主,人才队伍普遍比较年轻。54%的智库拥有的博士研究员占研究员总数一半以上,而各类智库中仅有学士学位的研究员普遍稀少。高校智库研究员中拥有博士学位的人数最多,平均比例近九成,充分发挥了高校智库的人才优势;社会智库和社科院智库则以硕士研究员居多。智库研究员的职称等级主要包括三类:高级(含高级与副高)、中级和初级。从各类智库中不同职称级别的比例可知,高级职称研究员所占比例最高,80%的智库高级研究员人数超过一半以上;67%的智库中级研究员人数不足总数的1/4,且职称级别越低,人数越少。从整体上看,智库研究员的职称结构呈“倒金字塔”式,这是典型的学术机构人才模式,却并非智库人才结构的最佳状态。理想的智库人才结构应为“金字塔”式,塔尖为负责领导研究工作的少数高级研究员,塔身为大量负责具体执行任务的中层研究员,塔基则配备充足的研究助理提供支持,在此种人才结构基础上展开的研究工作才更有助于提升智库效能。
比较研究:国内外智库人员考核与激励机制
人员的考核与激励是智库人才管理的双翼。适当的考核方式能够产生一定的激励作用,考核结果有助于智库开展针对性激励;激励机制的科学性与有效性也需要在实际工作中检验。考核与激励在智库中共生共存,考核体系与激励体系需要相辅相成,共同推动智库的人才管理。本文选取了我国在考核激励机制方面具有代表性的8家智库作为样本(见表2),并搜集了国外6家知名智库的相关信息(见表3),对国内外智库的考核与激励进行了对比研究。
![]() |
| 表2:我国8家代表性智库人员考核与晋升情况 |
?
![]() |
| 表3:国外知名智库考核与晋升情况 |
样本智库的考核与激励情况
在接受调研的我国智库中,有7家智库有固定的考核方案,1家正在筹建和完善。其中,除了2家社会智库固定每半年进行一次考核外,其他6家智库都以年度考核为主,部分社科院智库还建立了研究员聘期考核制度。智库对研究人员的考核以定量指标考核为主,高校和社科院等机构的普遍做法是把智库成果纳入考核评价体系。如南京师范大学中国法治现代化研究院和广西大学中国—东盟研究院将不同等级的决策咨询成果赋予不同类别的奖励分值;南京大学在新规中将决策咨询成果纳入考核,将决策咨询报告折合为一流或核心期刊成果。除了对研究人员的考核外,有4家智库涉及对其他行政或辅助人员的考核内容。
从职业晋升情况来看,其中4家智库依据考核结果决定是否提拔员工,另外4家高校和社科院智库的人事管理受到所在平台限制,没有独立的人事权,无法根据考核结果为员工晋升职位或职称。考核结果普遍与薪酬或奖金直接挂钩。除了发挥薪酬的激励作用外,智库还会采取其他激励手段,如全球化智库着重提到了精神激励,包括考虑智库成员个人的发展目标,提供参与重要决策的机会、承接重要课题及参与培训等方式。但相比社会智库,其他两类智库在激励方式的选择上所能发挥的余地较小,激励方式略显单一。
国外智库的考核与激励案例
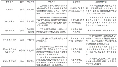
依据本文搜集的来自美国、英国、新加坡及日本6家智库的相关信息,其中有5家智库均设立了年度考核机制,但有的可依据实情进行期限调整,胡佛研究所则依据项目周期或聘期进行考核。从考核方式可以看出,尽管政策研究报告的数量和质量是员工工作成绩的重要体现,但考核结果并不是简单地依据定量指标测算来决定,上级主管人员的评价也占据重要分量。考核结果影响员工的职业晋升和奖励,甚至决定其去留。
这些国外智库在严格执行考核的同时也为员工提供了大量福利,如均提供了与同行业相比更具有竞争力的薪酬,鼓励员工获得学习与深造的机会,并考虑他们在工作与生活上的平衡。此外,兰德公司、海外发展研究所、野村综合研究所等起步较早的智库,除了上述激励手段外还十分擅长借助智库文化来激励员工,增强员工对智库工作的认同感和归属感。
国内外智库人员考核与激励的比较分析
分析上述国内外智库在人员考核与激励上的做法,异同点可归纳如下:
国内外智库大多以年度考核为主,国外智库对考核周期与方式的选择更具灵活性。在实施年度考核的基础上,我国部分智库也引入了聘期考核制,但涉及的人员范围较小。灵活度的差异也存在于考核方式中。我国智库对研究人员的考核常以成果定量统计为主,在考核方案中为不同类型的成果赋予不同的计分权重,最终依据得分情况决定被考核者的业绩。这种做法实际上将智库工作简单量化为可统计的分数。考虑到智库工作的个性化特点、智力贡献大小难以靠量化评价,可参照国外智库的做法,将定性与定量考核相结合,充分发挥主管领导等相关人士在考核中的作用,对研究员的工作进行全方位评估。
近年来,随着我国智库愈发重视自身价值的实现,智库在考核方案中逐渐提高了对应用政策研究成果的重视。但受传统观念影响,我国智库(特别是职能多样的综合性智库)学者在面对同等分值或同样符合标准的研究选项时,更倾向于将精力投入到自己熟悉的学术研究上。而国外智库自身定位更加明确,对高质量政策研究成果的要求不可或缺,普遍将其作为考核合格的必备条件。
国内外智库都重视发挥考核结果的激励作用,国外智库更善于创新激励方式。利用考核结果作为奖励依据是国内外智库共同采用的做法,将绩效考核结果与选人用人机制、薪酬与奖金、以及职业晋升直接挂钩,会对智库人员产生一种无形的驱动力。尽管如此,国内外智库考核所产生的实际激励效果有所不同。其中原因在于,我国智库在这一过程中更看重考核本身,目的更多在于为奖惩提供依据,对进一步发挥激励效应考虑较少。而国外智库在考核中更加注重双向沟通,更易于在考核者与被考核者之间达成共识,为制定下一周期的发展计划和目标作准备。除了发挥考核的激励作用外,国内外智库都很看重员工的能力提升,乐意为员工创造更多学习发展的机会。但由于智库运营环境的差异,欧美一些发达国家的智库大多是独立法人的社会智库,更便于引入丰富的激励手段。
国外智库薪酬体系相对成熟,适用性和灵活性较强;我国智库基本薪资不高,且薪酬体系相对僵化。在发达国家,受市场化运营环境的影响,智库为了在激烈的市场竞争中吸引更多优质人才,必须提供一份具有竞争力的薪资。依据美国在线求职网站glassdoor公开的数据显示,兰德公司研究助理的年薪达35万元人民币,高层次研究员的薪酬更为可观。海外发展研究所的经济学研究员年薪也在18万元至42万元人民币不等。反观我国智库,据业内人士不完全统计与观察,我国一线城市高校和社会智库研究助理或助理研究员的薪酬大约为每月5000元至9000元,副研究员大约为每月8000元至13000元,课题奖金普遍不高。尤其是在占据我国智库相当比重的体制内智库,智库人员由政府提供薪资,在薪酬设计上缺乏自主管理。尽管这类智库中的部分人员可以享受到编制内的安稳地位,但对于那些不能拥有编制又置身于同一薪酬体系下的智库工作者,其处境就显得很尴尬。
改进对策:优化提升我国智库考核与激励体系
完善智库人员结构,促进人才良性流动 ? ?
智库考核与激励应以人为核心,当前,扩充全职人员、提高智库实体化运作水平是其人员管理中应率先解决的问题。过于依靠兼职人员的智库,即使拥有一套完善的考核与激励制度也无法很好落实,这是因为兼职人员真正参与智库工作的时间并不多,对智库考核的依赖性不强。同时,智库需要平衡研究人员与行政、辅助人员的比例,尽快改变研究人员研究、行政“双肩挑”的现象,并为研究员配备充足的研究助理。此外,智库也要逐步调整其研究人员的人才结构,由“倒金字塔”向“金字塔”式结构转型,提高组织效率,增强智库决策咨询力。
更进一步,我国政府和智库应合力推动建立中国特色人才“旋转门”机制,促进人才在政府与智库间双向交流、良性流动。一方面,智库可借助该机制吸纳更多高层次、有资历、熟悉政策制定实施过程的人才,产生更具实际效用的研究成果。另一方面,政府可以通过“旋转门”选拔优秀智库人才担任职务,丰富政府成员的层次与组成、提升其政策研究与实施能力。此外,国外智库研究员大多没有终身职务,能够在多个智库之间灵活流动。我国智库也应拥有人事管理自主权,适当引入流动性竞争机制,以良性的人才流动保持智库生命力。
建立灵活适用考核机制,扭转传统科研评价导向
传统的考核方式更看重将研究成果量化,为人事管理提供基本依据。但智库工作的贡献不能简单地用发表学术文章、递交咨询报告的数量来衡量,更不能单纯由领导的批示量决定。我国智库在完善人员管理体制机制过程中,需逐渐转变考核理念,不仅看结果,还要评估其过程,即员工在工作中的能力和表现,以及未来发展的潜力。对结果的考核不应只考虑考核量表的精细化、客观化衡量而不及其他,否则容易助长急功近利之风,导致研究人员过于看重成果的数量和形式。而对过程的评估应邀请员工的上级主管人员参与进来,并加强与员工的沟通与反馈,增强考核中对于员工创造性、科学态度、敬业精神等“软实力”的观照与衡量。
同时,智库可以依据被考核者的不同岗位或级别适度灵活地调整考核方案,将正式的年度考核与非正式的周期性考核相结合,并利用考核评估的机会促使员工制定下一年的工作目标与计划。在大方向上,智库必须明确自己的角色定位,坚持专业化管理,智库考核方案要避免对人员评价的不当导向,防止沿袭传统科研评价机制来考核智库研究员,造成对决策咨询研究成果的轻视。要科学设计、多维考量,着力提高决策咨询成果在考核指标中的地位与权重。
内外激励双管齐下,突破传统薪酬体系
并非所有的激励举措都能产生实际的激励效果。依据重要的激励理论之一——期望理论的公式:M(激励效果)=E(期望值)×V(效价),可以发现,激励效果主要由“期望值”与“效价”两个因素决定。就智库人员的激励而言,效价是指员工个人对奖酬价值的认识,而期望值则既包括智库成员个人能够实现智库为其设定的绩效目标的概率,也包括实现目标后取得薪酬的概率。因此,为提升员工的期望值和效价,智库必须建立多层次的激励体系,这就意味着要善于整合外部激励与内部激励措施。智库的外部激励是指利用适当的物质手段激励相关人员,如薪酬与奖金、保险、休假等福利;内部激励则指被激励者受到工作本身的激励,自觉地从事某项工作,如获得研究成果的署名权、参与大型会议、培训进修、接受智库专业指导等。
从长远角度来看,只有突破仅由工资、奖金和福利构成的传统薪酬体系,发掘更多内部激励,才能为智库研究者创造更为持久的精神动力。对优秀的智库从业者来说,能够获得尊重和认可,并在政策决策中发挥影响力才是最重要的激励。智库应该更加关注员工的发展和能力的提升,重视为他们创造良好的工作氛围,并提供更多施展能力的机会以及对外交流、学习的平台;同时,智库也要善于利用考核评价,突出评价结果与职业生涯发展的关系,从而满足员工自我价值的实现,提升其获得感与归属感。


